I2C ADC Serial Audio
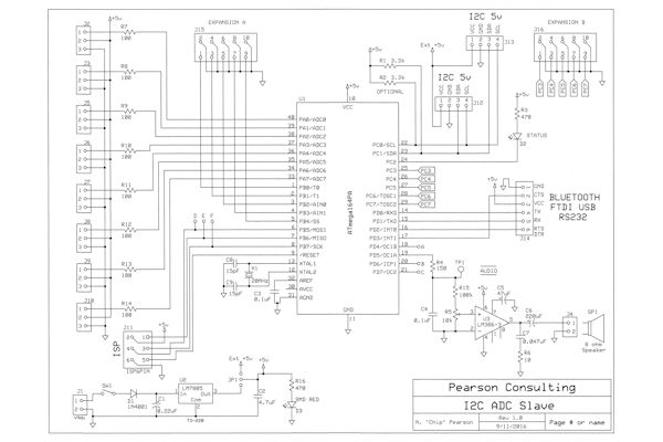
I2C ADC Serial Audio Schematic
Tn1View - I2C ADC Serial Audio Schematic Tn2View - I2C ADC Serial Audio Built
Name: I2C ADC Serial Audio Board
CPU: ATmega164PA
Status: Complete and tested.
Summary: The I2C ADC Serial Audio board is a general use 8 channel data acquisition unit with additional interfaces.

Specifications
Dimensions: 3.8" x 2.5"
Power: 9 VDC
Software Master and Slave C Code
Schematic I2C ADC Serial Audio Board

Description

The I2C ADC Serial Audio board is designed to provide 8 channels of 10 bit analog data collection.
It includes two 5 bit digital I/O expansion ports each configured for 10 wire ribbon cables using alternate signal and ground lines.
A 6 pin serial port configured to support FTDI/USB and Bluetooth modules is provided.
The board has a 0.5w @ 8ohm audio driver connected to a high speed PWM port though a 10kHz low pass RC filter and volume control pot.
As with most boards, it also includes an ISP programming header, a +5 voltage regulator, and a status LED.
There is also a jumper to select +5v from either the onboard regulator or the I2C bus.

Features

The board uses a 7-12v DC (9v DC typical) external supply for power.