| PEARSON CONSULTING | SOFTWARE | SERVICES | PROJECTS | IDEAS | ABOUT |
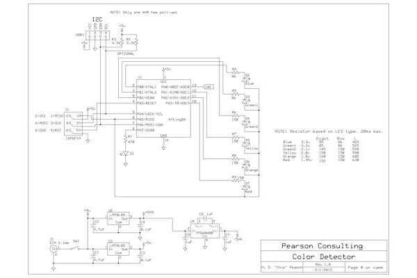
| Name: | Color Sensor |
| CPU: | ATmega84A |
| Status: | In Design. |
| Summary: | The Color Sensor board is used to detect different colored dots on
the floor or on a wall. It used for mapping location tests. |
| Specifications | |
| Dimensions: | 3.5" x 2.85" |
| Power: | 9 VDC for CPU and sensors |
The Color Sensor board is designed to be a I2C Slave to a master
controller such as a BeagleBone Black or Arduino controller.
The board uses a 7-12v DC (9v DC typical) external supply for processor power.
The on-board regulators provides +5v DC for the master control board and +/- 5vdc for
the analog circuits.